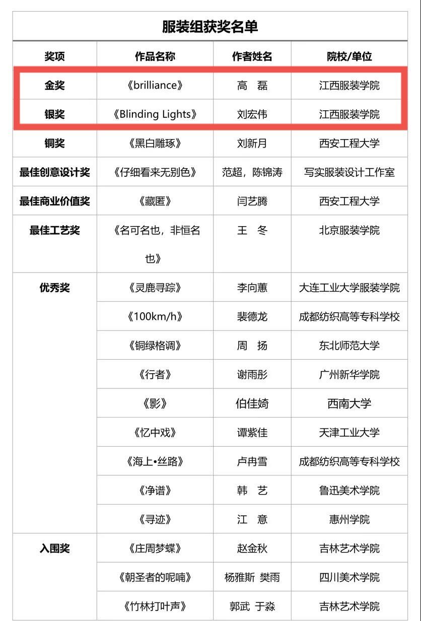
12月10日,由中国服装协会、衡水市大营毛皮行业协会主办,河北省毛皮产业协会、穿针引线网协办,北京哥本哈根皮草创意研发中心提供技术支持的2021“裘都杯”中国裘皮服装服饰创意设计大赛总决赛评审会在北京完美落幕。在本届大赛服装组的评审中,我校参赛选手高磊的作品《brilliance》获得金奖,刘宏伟的作品《Blinding Lights》获得银奖。陈龙被授予优秀指导教师奖。
本届大赛共收到了来自全国73所专业院校的535份优秀作品,不仅包括北京服装学院、江西服装学院、西南大学、东北师范大学、鲁迅美院、武汉纺织大学等纺织服装专业类院校,而且还有多家设计工作室、服装企业及独立设计师纷纷投稿。围绕“国潮”主题,本届大赛的参赛作品不仅融汇了最新的国际前沿流行趋势,而且在设计思路及灵感方面更是紧贴“国潮”主题,把我国传统及现代文化元素运用的淋漓尽致,得到了评委专家们的一致好评。


从大赛组委会获悉,本届大赛的参赛作品中,有不少作品的设计市场化程度很高,非常符合当前裘皮类产品的流行及消费趋势,体现了设计师在把握市场趋势及时尚潮流方面具备很强的把控能力。大赛的参赛作品中涌现出了不少优秀设计思路与更贴近市场的设计方案,这不仅为行业发展塑造了发展新优势,也在一定程度上展示了我国裘皮产业发展的磅礴力量。
我校年轻教师高磊、刘宏伟创作的作品斩获金奖、银奖,这给予了积极参与服装设计与教学的年轻老师们极大的鼓励,体现了我校教师的专业实力。我校师生们纷纷表示,以后会更加努力专研于服装设计的创作,产生更多的优秀作品,争取获得更多大赛荣誉,为服装设计创新领域做出更大贡献。